刘下蹊按:作为法学知识界的一员,本文作者以深刻的反思精神,批判了当下法学界“精英们”依靠知识垄断话语,假“知识”之名行“权力”之实的行为,批判了法学界当下对阶级叙事的回避以及放逐的集体性现象。这些人试图回避阶级的语词,但却无法回避活生生的阶级现实,这就使他们的脑子与现实发生了错乱,致使说出一些为民众所愤怒的话并愈演愈烈。

一、讨论什么?不准备讨论什么?
今年六月通过的《治安管理处罚法》第136条在互联网上激起的沸反盈天的讨论,已经持续了多日。所以有如此热烈的争论,究其原因是对治安违法记录的封存囊括了吸毒的违法记录,从而引发了民众对禁毒态度软化的担忧。事实上,随着舆论的持续发酵,各方对这一议题的陈述已经相当充分,再重复这些内容已不能给本文的读者带来任何见识上的增益,而对整场讨论进行复盘式的总结梳理又为时尚早。因此,本文的抱负是借由这一热点议题说开去,将讨论建立在一个更新也更悠远的视角上,以期与读者共同寻找一种理解我们所正在经历的这段历史的明智方法。为达成这一目的,本文必须首先就自身的立足点,就本文将要讨论什么又不准备讨论什么作一说明。
本文将要讨论什么?本文将要讨论的是新修订的《治安管理处罚法》第136条所以能点燃民众对法学知识界如此大的不满,其背后深层次的、结构性的原因。本文的观点是,这一原因深植于民众心中对“法律在替谁说话?”(即“法律应当代表谁的利益?”)以及“谁在替法律说话?”(“谁的意志能够代表法律?”)这两个根本性问题的疑虑。而滋生这种疑虑的土壤,正是我们的法律叙事在长达数十年间对“阶级”问题的有意识回避乃至刻意放逐。这种疑虑被“禁毒”这个能触动中华民族记忆最痛处的超敏感话题引爆了,并且,即使它不被这次事件引爆,只要疑虑滋生的土壤没有消除,这种疑虑也早晚会被其他议题引爆。
本文不准备讨论什么?本文不准备讨论与前述核心观点不直接相关的任何技术问题。比如,“通过《治安管理处罚法》第136条的封存制度到底放开了多大的口子?”或者“如果不采取这种一刀切的封存模式,是否还有更好的规制模式?”等等。在此,说“不准备讨论”并不代表“不提及”,也不代表我不会在提及的同时给出相关的基本判断。这种表述的用意仅在提醒读者:无论这些技术问题的答案是什么,都无法在根本上撼动本文所欲论证的前述核心观点,它们只是辅助性地被提及。并且,我将在提及这些技术问题的同时,说明它们为何是无关宏旨的。
二、法律在替谁说话?
自人大表决《治安管理处罚法》修订到现在,实际上已过了近半年的时间。引爆舆论的不是法案通过本身,而是江苏南通文旅抖音号的一句“哪位少爷吸了”的评论。这句评论似乎在暗示,修法的直接原因是有权贵想要包庇自己的子女,仅从这一点来说,这种揣测似乎缺少根据,这也是其被指责“带节奏”的原因。但节奏所以能带得起来,南通文旅所以能凭借一句“哪位少爷吸了”涨粉数百万,归根结底是评论本身应和了民众对吸毒者阶级身份的想象。如果民众在诉诸常识后,不是很快意识到在中国因吸毒而留下违法记录需要一定的经济基础,能轻易接触到毒品的不是社会底层人,而更可能是“少爷”“小姐”,这句评论本不可能激起这样的水花。
任何有判断力的人只需要稍加思考就能发现,这种对吸毒者的画像与法学知识界鼓动将吸毒记录封存乃至消除时塑造的那种画像是完全不一样的。事实上,部分西方国家之所以对吸毒者采取如此宽容的态度,与其特定的社会结构高度相关。美国有色群体不成比例地吸食毒品是他们普遍陷入结构性贫困的结果,所以打击毒品才被视为种族压迫的表现而在政治伦理上显得有缺陷。[1]而比种族问题更深刻的是阶级问题。如果不是底层人难以支付高昂的医疗保健费用而不得不诉诸止痛片,如果不是医药公司滥用阿片类药物造成大量底层乃至中产被迫药物成瘾,普罗大众本不会那样临近从“正常人”到“药物成瘾者”再到“吸毒者”的这条万劫难复的通路,染上毒瘾也就不会看上去那么值得“同情地理解”。
于是,一边是“少爷”“小姐”,是“什么人才能接触到毒品?”的诘问,一边是遭受结构性的阶级剥削和种族压迫的底层人和有色人种,中美两种社会对吸毒者的阶级画像根本是云泥之别。因此,重点从来不是是否真的有“哪位少爷吸了”,而是毒品问题背后的阶级问题通过对吸毒者阶级身份的画像被表达出来了。对吸毒者身份的差异化想象从来不是无根的。经由这一事件,吸毒者的阶级构成被摆在了台面上加以讨论,一些人就拿着十年前的数据混淆视听,说吸毒者主要是无业人员和农民,意在指责民众反对吸毒违法封存制度是民粹主义和小市民的道德优越感。这种论断刻意忽略了如下的事实:其一,即使是拿十年前的数据来说,吸毒者的主要阶级构成虽然是无业人员和农民,但考虑到吸毒者占总人口的比例,他们对于其所处的阶级而言根本没有阶级代表性,这就是为什么他们引不起真正的普通人的情感共鸣。并且,在社会大环境纯净的前提下,社会越是坚持“毒品零容忍”,对这些人反而越是保护。其二,即使是在十年前,吸毒者的构成已经出现了“逐渐向企业事业职工、自由职业者、演艺界人士甚至公务人员等人群扩散”的趋势。而近年来,由于疫情和国家对毒品的严厉打击,“毒品买不到、吸不起”已经成为新的普遍现象,民众对“一般人搞不到毒品”的印象与现实是相符的。并且,国内滥用物质的种类在不断发生变化,一些新型毒品和大麻的主要吸食者们已经转为高学历和有稳定收入的群体。[2]在这种情况下还意图混淆视听,让吸毒者代表为生计奔忙的普通人,而把真正的普通人污蔑为民粹,究竟是什么用心就值得深思了。
关于吸毒者不同的阶级画像反映的是两种社会在禁毒力度或者说吸食毒品的社会环境上的根本区别,甚至反映的是两种不同的阶级社会的根本区别。因此,中国民众借《治安管理处罚法》修订一事表达“毒品零容忍”“拒绝对吸毒者友善”,事实上是在表达对那种不得不宽容毒品问题的社会的拒斥,以及坚决守护一个远离毒品的社会环境的决心。并且,这种决心不是没有事实作为基础的,无论是中国百年屈辱的历史,还是西方社会在毒品问题上糟烂的现状,都使民众深切地意识到,对涉毒问题的态度软化一丝,都可能对他们目前所珍视的社会环境造成难以挽回的损害,因此这个口子决不能开。正是这一点使与禁毒有关的一切在民众心中具有了一种不可权衡性。
只要理解了这种不可权衡性,就可以理解关于封存吸毒记录究竟会对现实生活造成多少实际影响的讨论,可能在某种程度上是无关宏旨的。在此,我必须事先声明,即便如此,我仍然认为此次修法会对禁毒事业造成实质的不利影响,这种不利影响并不因为《禁毒法》第32条的存在而能得到完全的弥补。其原因在于,尽管公安机关仍然可以依据《禁毒法》第32条对吸毒人员进行登记和检测,但修法仍然增加了有关信息在公安机关不同系统间流通的不便利。这种不便利在纸面上或许可以被一笔带过,但一旦在具体操作中转化为现实,就会造成难以估量的损失。不过,即使我的这一判断有误,也完全不能因此就认为民众因修法而产生的忧虑是不必要的。因为在前述不可权衡性下,哪怕只放松了一丝,甚至只流露出可能放松一丝的倾向,都意味着与民众所决意坚守的那种社会秩序的悖离。
说得更直白一些,民众真正从心底里抗拒的是“切香肠战术”,这种战术是对民众心中禁毒事业不可权衡的重要性的直接挑衅。农欣宇发在“青苗法鸣”公众号上那篇《一文讲清“违法记录封存纵容吸毒行为”为何是一种谬论》,一开篇便指出:舆论“针对特定的法学研究者展开有组织、成规模的攻击,其动机值得质疑。”[3]实际上,民众把这笔账算到法学知识界头上,甚至直接算到赵宏老师头上一点也不奇怪,因为正是法学知识界(或者说尤其是赵老师),为这种“切香肠战术”提供了价值论证、指明了前进方向、草拟了作战计划。如果没有赵老师在公众演讲和接受访谈时发表的颇具煽动性的发言截图,如果不是她在新近发表的论文摘要中就写明了“治安违法记录的封存也可作为未来条件成熟时彻底消除此类记录的过渡”[4],民众是不会率先攻击她相貌上与那位令人厌恶的日本政要的三分相似的。在“切香肠战术”已经被摆在明面上的时候,再喋喋不休地争辩香肠究竟切了头发丝那么细还是手指头那么粗,又或是仅仅拿餐刀比划了一下,究竟还有多少意义呢?近日,又有许多支持封存的声音开始强调“封存≠消除”,实际上无非是迫于一时舆论压力才把之前的主张“吃了吐”,如果我们被这种声音欺骗,那么,待风头一过,切香肠的餐刀会不会再度被举起来,就真的不好说了。
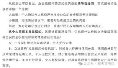
不仅如此,法学知识精英在为“切香肠战术”鼓与呼的时候,他们所采用的论证方式,也恰恰是将不可权衡之事加以权衡的方式。比如,他们中有的人主张,那些准确理解了封存制度仍坚决反对者是“把自己的安全凌驾于有吸毒记录者的正当权利之上”。[5]这是一个经典的价值权衡,所有在法学院待过的人都会对这套话语感到无比熟悉。往浅了说,或者说用非马克思主义的理论工具来批判,凭借这通论证,这位老师自己走进了施米特那篇著名的《价值的僭政》的打击范围。在这件事上进行此种权衡的逻辑前提,是否认公共意志的存在,是否认人民之整体有权力就其生活方式进行决断,并为捍卫这种生活方式划出不可权衡的禁区。进言之,这种价值权衡必须诉诸本质上是观点哲学的价值哲学作为其哲学基础,因此总是不免流露出一种强装成客观性的主观性。于是,不需要多么高深的理论作为武装,民众也会感觉到自己被拉偏架了:凭什么我们对安全的现实需要只是“主观的安全感”,而吸毒者要求封存乃至消除吸毒记录就是他客观的“正当权利”?

(沈逸教授评吸毒可封存事件[6])
往深了说,或者说以一种更接近马克思主义的分析视角来批判,这类权衡所以显得苍白,更是因为其试图用观念上的无阶级差别去消解现实世界中人的有阶级差别。如前所述,法学知识精英们为吸毒者描绘的那幅值得同情的画像,在大洋彼岸能够找到一个甚至不止一个阶级作为其现实对应物,在中国却不存在这样的土壤。因此,无论赵宏老师是收到了几十封信还是上百封信,民众都会把它们统统扫入“个例”“极端情况”的大类中去,根本引不起情感共鸣。这就是为什么沈逸教授会怒斥搞法律的人最喜欢诉诸“极端情况”,事实上不是这些法学知识精英热衷极端情况,而是中国的街头毕竟不同于美国的街头,这迫使他们要的那种画像只能在极端情况中去找。而民众所以如此恐惧和抗拒“切香肠战术”,也是抗拒和恐惧其背后的价值信念会在中国召唤来相应的现实对应物,而在若干年后使中国街头出现美国街头那样的“风景线”。

(同一个世界,不同的“风景线”)
所以,从论证策略上,法学知识精英没办法像他们的欧美同行那样主张对具体的底层人民和有色人种的代表性,只好退而求其次仅仅诉诸抽象的个人权利。正是因为这样的原因,当公法教授们祭出经典的价值权衡方法时,不仅绝大多数人和极少数人的区分不见了,变成了一个孤立的“自己”和一个孤立的“别人”,而且人的阶级属性也被抽空了,变成了两个绝对抽象而形式平等的人。也还是因为这样的原因,当赵宏老师需要兜售她的理念时,吸毒的劣迹艺人与拒单的网约车司机也是可以被等量齐观的,尽管他们从不属于同一个阶级。民众根本不需要阅读几个世纪以来的法哲学与政治哲学经典,就立即可以意识到这样的叙事不是在表达“法律面前人人平等”,而是在以抽象的形式上的平等掩盖实质上的不平等。民众即使没有读过《德意志的意识形态》,也能立即意识到有人把自己的利益、思想和意识形态谎称为普遍的、唯一合乎理性的并强迫他们接受;即使没有读过《论犹太人的问题》,也能意识到有人在用“非现实的普遍性”,欺诈性地掩盖了现实生活的差异性。于是,民众愤怒了,他们感到自己既然是人民,那么法律理当是为自己说话的,如果法律竟然可以不为他们说话,他们就感到自己受到了欺骗。这样的愤怒难道不是一种义愤?难道不是理所当然的?难道不能够理直气壮?难道竟可以被贬斥为只不过是“情绪化”吗?

(赵宏教授在一席精选中的演讲[7])
然而,法律终究是死的文本,它要通过活人的口被道成肉身,被制定出来,被解释和适用。于是,人们在“法律在替谁说话?”这第一个问题中遭遇的所有疑惑、迷茫、错愕和激愤,都只有向“谁在替法律说话?”这第二个问题中找寻,才可能得到答案。
三、“知识就是权力”,谁在替法律说话?
如果说前一个问题“法律在替谁说话?”中的“替”,指的是“代表”,是在追问“法律应当代表谁的利益?”,那么“谁在替法律说话?”中的“替”,我指的就是“代替”,甚至是越俎代庖了。说得更直白一些,我想提出的问题是:是否有一种声音将自己宣布为法律的声音,并将僭越而得到的强权施加给我们?对此,我的答案是:是的,当下的法学知识界精英及其拥趸们所做的正是这样的事情,尽管他们中有许多人自以为是出于完全善良和正义的目的。
法律应该体现人民的意志,这是一个最基本的政治常识。《治安管理处罚法》修订是一项立法活动,涉及的是一个法律与政治交界的领域。以政治的眼光来看,立法的内容应当体现人民的意志,反映民众所真正要求的。而以法律的眼光来看,立法所遵循的程序和框架应当为“立法体现人民的意志”提供保障。法律人一贯是最讲程序的,他们通常主张,如果程序得不到保证,那么所谓的实质正义就是一个谁都可以篡夺的幌子,其实现是不具有可持续性的。而讽刺的是,此次《治安管理处罚法》修订中,向社会征求意见的一审稿和二审稿写的都是未成年人违法记录封存,而到了最终审议结果中却摇身一变成了对治安违法记录的不区分主体年龄的整体封存了。于是我们便看到了自相矛盾的一幕:那些平时最讲究程序的法学知识精英,在这个如此明显的程序瑕疵面前反倒愿意凑合过去了;而他们肯牺牲他们宝贵的精力,喋喋不休地展开说教的,恰恰是“人民应当有怎样的意志”这个显属政治领域的议题。
也许有人要说:“难道法学家就不能对价值问题发表看法吗?”当然可以。“难道你竟是要主张一种不对任何价值问题进行追问的‘法理学的安乐死’吗?”当然不是。“那么,你究竟觉得哪里有问题呢?”问题就在于,在如此无耻的硬通关奏效之后,一些法学知识精英及其拥趸,竟然就准备把这个存在明显程序瑕疵的立法结果,把他们个人道德偏好和意识形态倾向所意欲的,说成是法治的内在价值所必然要求的,并且以一种“教师爷”的态度开始向民众“普法”了。权利/权力问题就这样被混淆成了知识问题,以一种讽刺的姿态提醒我们,培根那句名言的本意是“知识就是权力”。的确,赵老师和其他法学知识精英们当然可以有自己的学术观点,事实上赵老师的观点也已经刊发在中国的顶尖学术期刊上了。但是,如果她和与她持相似立场的其他法学知识精英们在表达自己的观点的同时,还要或明示或暗示“行政法的修改听行政法教授的就好了”“民众和我们的观点不一样就是民众不懂法”,那他们就毫无疑问地过界了。法学知识精英可以尽管嘲笑民众不懂法律,然而他们懂政治吗?是真的不懂,还是不想懂呢?

(行政法的修改听行政法教授的就“好了”吗?[8])
如前所述,程序上的瑕疵不应被如此轻易地放过。但在这起事件中,程序问题是本质问题吗?程序当然非常重要,因为如果连程序都可以践踏,就意味着因为大量占有知识而掌握地位和话语权的人,已经傲慢到以为即使不尊重程序也不会影响什么的程度了。但另一方面,程序问题又并非最本质的,因为将程序问题视为本质问题意味着说非程序问题(比如立法内容上的问题、民众对立法事项话语权的问题)不是本质问题。对于这一点,我们不妨想想如下两个问题:
第一个问题,假如《治安管理处罚法》的修订在程序上没有瑕疵,大家就是迟滞了足足六个月才意识到发生了什么,是不是就能心甘情愿地接受现在这个结果?如果不是,那么既然法律总是免不了更新和修改,民众难道就不能要求法律顺应民情民意再改回去吗?因为这次的事件,许多人已经开始反思自己曾经是否对涉及自己切身利益的公共议题缺少应有的关注。但即便如此,在一个大多数人都在工作和生活的压力下无暇他顾的社会里,我们或许也无法太过苛责民众的迟滞。值此之际,法律知识界更应该考虑的是如何帮助立法进程吸纳公民参与,使立法结果能更好地反映民情民意,而不是一边操弄程序,一边要求民众接受程序被操弄的结果。
第二个问题,假如立法程序这条红线守住了,法学知识精英们是不是就没有别的办法,为满足他们的道德和意识形态偏好寻找突破了呢?从名义上说,法律是人民自己制定的,但从实际上来说,起草法律需要投入大量的时间精力,有相当的知识和技术门槛,真正执行这项任务的是掌握法律技术的人员,也包括被听取意见、吸收参与起草工作和受到委托的专家学者。但是,立法不是唯一一个存在技术依赖的环节。试想一下,如果我们也有像德国那样的规范审查制度,那么只需要在关键位置上的若干法律职业精英抱定一个共同的信念,那么即使《治安管理处罚法》的封存制度把吸毒造成的违法特事特办地摘出来了,这些人难道就不能再宣布它是违宪的吗?想想在此次事件中同气连枝的大学教授们,想想他们对法律职业共同体共同的价值追求的一贯的鼓吹,这种风险并不完全是危言耸听。
在此,我必须声明,我既无反对规范审查制度的意思,更不是认为中国法治建设的发展不应当有专业化的需求。我非常珍惜我国法治建设几十年来取得的宝贵成果。我希望大家思考的是,正是因为法治建设的发展不可避免地要求专业化,正是因为搞法律是一件有知识和技术门槛的事情,我们才更需要密切注意法学知识系统到底是按照什么底层逻辑运行的,法学知识精英和法律职业共同体的成员们到底在苦守着一个怎样“共同的信念”。在此次事件中,法学知识精英们所以有这样的立场,并不是偶然的圣母心作祟。相反,这种立场是一类自由主义为其哲学基础的,在其底层逻辑中预先假定了吸毒不过“一种生活方式”,只要没有直接对他人的权利造成物理伤害,就是吸毒者自己的事。[9]问题是,在这个将“共和”写入国号的社会主义国家,这一套价值评价标准什么时候被默认为了“法学界的共识”、被默认为了只要搞法治就必须接受的价值遵循,恐怕就很值得商榷,甚至令人感到细思极恐了。
在我看来,在此次事件中,法学知识界的价值判断所以如此有悖于国情民情、常识常理,其实与法学理论长期以来对阶级叙事的刻意驱逐存在隐秘而深刻的联系。改革开放几十年来法治建设的发展始于在历史转折点上对前一个历史时期的反思甚至清算,伴随着政治上的极大转折,法学理论也完成了从阶级斗争范式到权利本位范式的转型。在此,我无意否认几十年法治建设的宝贵成果,而只想指明一个不难理解的道理:矫枉必须过正,倒洗澡水总免不了把孩子一起倒出去。法学知识界在完成前述转型的过程中,不只是否弃了“以阶级斗争为纲”,而是将“阶级”的概念和叙事从法学的视域里整个删除了。一些原本具有阶级属性的概念被取消了,另一些则被高高架起、以巧妙的手段去毒化了,它们变成了空洞的能指,并因为无法被教义学化而被法学知识界视为某种丑陋的冗余物。
然而,法学知识界可以在学术探讨中抹去阶级的概念和叙事,却无法抹除现实世界中阶级差异和阶级问题的存在。看上去,他们宣告了阶级概念和叙事的死亡,却没有想到,这种死亡不是以灵魂与肉体同时归于寂灭的方式实现的,而是以灵魂脱离肉体的方式实现的。在法学知识界纯洁的理论宫殿里,“阶级”是一具抽干了水分的僵尸,往往难以被直接谈论。但在理论需要对之加以分析和做出回应的现实世界中,未被言说的“阶级”现实地存在着,它的幽灵四下飘荡。于是,法学知识界刻意回避的正是它无法回避的问题,它把自己的七窍封起来,这个问题的幽灵还要从它的肚脐眼里钻进去。
法学知识界以观念的方式战胜了“阶级”,但这个看上去的胜利知识损害了他们自身的思维能力。他们以为自己放逐了概念、宰治了话语,但实际上却是被话语宰治了。他们刻意不去言说的东西,最终变成了他们无法言说的东西;又因为无法概念化、体系化地加以言说,而总是不得不以其他的话语替代,不得不顾左右而言他,他们最终连思维这样东西的能力也没有了。
而这次的事件恰恰反映了法学知识界的这种结构性的认知缺陷。这种认知缺陷首先表现在,正像已经被许多人指出的那样,被硬通关的《治安管理处罚法》第136条不仅在程序上有明显的瑕疵,立法本身也相当粗糙。那些自诩掌握了大量法学知识并且也活跃在为立法工作建言献策的第一线的公法教授们,居然想不到以任何方式对治安违法记录封存制度进行分类、分级,想不到在原则性的条款之下增加一项例外。对于这些法学知识精英来说,“法律面前人人平等”就是两个抽象的人的平等,因此凡是能被那一套老生常谈式的价值权衡术检验通过的东西,就是在法理上充分而自足的东西。而既然已经充分自足了,也就不需要再论证和思考了。当他们焚膏继晷地从德国、美国的顶尖法学院里求取知识时,他们习得了他们现在应用熟练的那套区分价值与非价值、在价值之间进行排序的判断标准和权衡术。而由于固有的认识缺陷,他们根本无法理解生产这套价值标准的是一个特定的阶级社会,有其特定的阶级区隔和阶级矛盾,而只能把现成的结果搬回来,硬套在他们遭遇的任何问题上。这就解释了为什么他们既无力思考中国是否存在因受剥削和压迫而沾染毒瘾的底层阶级,也无力思考那些成规模地把中下层人民献祭给毒品的社会在为哪些阶级的利益服务,而只能翻来覆去空洞地谈论所谓“人权”和“基本权利”。

(法学专家想不到的事情,社会舆论却已开始集思广益[10])
而当《治安管理处罚法》第136条的修订引起了民众广泛的不满之后,法学知识界的应对又再次暴露了他们的认知缺陷。诚如我在前文中所说的,即使“哪位少爷吸了”代表了一种没有根据的阴谋论,这种阴谋论能掀起这样的舆论风暴,也是因为它迎合了民众心中对特权主义的忧虑。但是,法学知识精英的眼睛只能识别抽象的人,在这种抽象里,既没有人数多寡的区别,也没有阶级属性的差异。因为法律慈母般的眼睛告诉他们每一个人就是一个国家,于是他们便自以为把个别人抬举得像一个国家那样重,把一个国家的民众抽象成只有一个人那样轻,并且放在同一个天平上加以权衡,是“法律面前人人平等”的表现了。在这种认知缺陷的驱使下,他们篡夺了法律的声音,却还以为自己是在替法律发声。于是,面对物议沸腾,他们竟然还以为这样的立法是没有问题的,民众只是暂时没有意识到其妙处,以为问题的关键在于如何向“情绪过于激动”并且“欠缺法律意识”的民众普法。然而,如果沟通和对话最终只能表现为居高临下的普及教育,这不恰恰说明了他们在内心深处并不认为民众有权过问法律发出的声音,而是最多只能恳求“替法律说话”的知识精英们对他们耐心地多解释几遍吗?
事实上,法律知识界不是没有反思过法律知识脱离实践、悖离常情常识常理的危害。“在我国各项制度逐步建立之时,法学研究快速转向了一个个技术领域,法学工作者逐渐成为了专业人士。法律在我国作为一个确定的知识系统,成为学习和实施的对象,实践的含义发生了根本变化。而作为实践主体的人就开始逐步从所谓的法律‘实践’的场域中消失。”“作为法律实践的真正主体的人,首先是普通人,是生活在常识、常情、常理中的有生命的现实的人,其次,他们中的一些人会成为法律人,法律人更要具有洞察人的生活常识、常情、常理的能力,并且还有能力实际地运用法律解决社会生活中的人性难题,是法律知识的驾驭者而不是被法律知识捆绑与束缚的人,更不是运用法律知识挑战生活常识的人。”[11]法学知识界发出过这样的正论,这说明其对于自身存在的疾患,并不是无知无感的。然而,如果法学知识界不正视那个他们长久以来不肯正视的问题,不克服自身的结构性认识缺陷,那么他们能否正确地识别什么是实践、谁是作为实践主体的普通人、哪些属于来源于实践的常识常情常理,都要打一个巨大的问号。在这种情况下,指望他们能够揪着自己的头发挣出沼泽地,恐怕也很困难。
值得庆幸的是,人民教育了自己,并且转过头来开始用他们的方式对这些知识精英们加以教育。从积极的方面来看,这次沸沸扬扬的争论,其实也大有一种不破不立的味道。长期以来被话语所驱逐的、被刻意抹去和遗忘的阶级概念和阶级叙事,终于又回到了法学的视域。并且,不是由所谓的职业法律人群体或法学知识精英召回的,而是人民大众自己把它召回了。他们迫使所谓的“专业人士”直面它、正视它,如果“专业人士”拒绝这样做,民众就报之以嘘声。他们不再被“世界还会变好吗?”这样幼稚的煽情所迷惑,而是主动追问“谁来定义好?”“谁在替法律说话?”如果法学知识界和法律职业共同体无心通过垄断知识和话语来攫取权利,那么他们此时就应该感到高兴,因为民众如此热切地就与他们切身利益相关的事项发表意见,正是公民参与政治的体现,正是全过程人民民主的体现。
四、我这是一种“背叛”吗?
在本文中,我曾多次使用“法学知识界”“法学知识精英”“法律职业共同体”来指代这个群体中的一部分人,在措辞上可能算不得十分严谨。我希望那些在这个问题上自始至终对《治安管理处罚法》第136条的修改持批评态度的法律人,不要因为我措辞上的不严谨而感到冒犯,因为我采取这样的措辞,一方面是为了避免过于频繁地点某些学者的大名,而使对问题的严肃讨论显得像是落井下石;而更重要的原因是,我所要揭示的问题归根结底是总体性、结构性的,因此采取这样的措辞更为合适。
写作这篇文章花费了我数日的时间,在写作的整个过程中,我的心情都十分复杂。尽管我在文章中言辞颇为尖锐地批评了一些学者和他们所持的观点,乃至批评了整个法学知识界赖以进行知识生产的特定套路和思维模式,我本人仍然是在这个系统中成长起来,受它的庇护也在其中讨生活的。这个系统里有我所有的亲朋故旧,我的全部社会关系都在它之内展开。如果可以,我也想永远做一个听话的孩子,绝口不提我思想上的父辈们的错处,但如果在一个人的职业生涯中非要不期而遇那样一个时刻,你必须说出那句“吾爱吾师,吾更爱真理”,必须告诫自己“不可因徇私情而废公义”,我想也就是现在了。在此,我也想对所有其他在学术系统内的同学们说,老师把我们领进门,为的是引我们追求真理,因此,观点只是形式,对真理的追求才应当是精神。当我们意识到老师们偏离了真理的时候,忠诚于他们的观点就是背叛他们的精神。
在这个群情激愤的时刻,我反而认为,强调问题的总体性和结构性非常重要。尽管我批评了一些学者的立场,但我仍然反对人们简单地以“非蠢即坏”来评判他们。这固然是因为,从我个人对他们的了解来说,这些学者的私德并不坏,学识和能力也相当突出。但更重要的原因是,“非蠢即坏”的叙事会把问题归结到某些个体的头上,而这样反而会忽视总体性和结构性问题的存在。系统有它自己的审查标准、出版要求、评价指标和荣誉体系,来自各个方向的利益最终会形成一种神秘的合力,在系统内的人更知道系统是怎样推着人走。有些人在这个过程中寻找到了自洽的方式,找到了努力的方向并且也足够努力,持续性地取得了成就,就自然而然地对他们信奉的那一套价值(或者说意识形态)深信不疑;还有一些人虽然心有疑虑,却困在了话语体系的迷宫里,他们感到自己接受的学术训练仿佛有哪里不对,但因为悟性和知识积累两方面都只有常人的水平,因此没有力量与系统性的顽疾抗衡,而只能在内心的撕裂中逐渐消沉下去。绝大多数的时候,我自己就属于后者。甚至,尽管我在本文中痛批了法学知识界在认识能力上的“挥刀自宫”,我也深切地知道问题不止存在于法学知识领域。总的来说,知识界需要从根源上解放自己,才可能谈论知识自主,才可能在应对现实问题时做出正确的反应,而我们所面临的障碍,可能远比我们已经意识到的更大。
尾注:
[1]参见丁毅超:《聊聊“毒品合法化”与进步司法主义》,载“新潮沉思录”公众号2025年11月30日,https://mp.weixin.qq.com/s/390r_eETEbZyh1OwQEmLEg。
[2]关于这方面的数据,乌有之乡网刊上有详细的整理。参见眼望着北方:《谁在吸毒?——基于十年公开数据的观察》,载乌有之乡网刊2025年12月03日。如果大家希望核实这些数据,可以去相关政府机构的官网上检索历年《中国毒品形势报告》(2020年起更名为《中国毒品情形势报告》)。
[3]参见农欣宇:《一文讲清“违法记录封存纵容吸毒行为”为何是一种谬论》,载“青苗法鸣”公众号2025年12月03日,
https://mp.weixin.qq.com/s/CTRocH9kGlFAkb07vZUq0Q。
[4]参见赵宏:《治安违法记录封存的制度建构与具体展开》,载《南京社会科学》2025年第10期,第93页。
[5]参见https://mp.weixin.qq.com/s/iiW7dc1m5XzFia4naJhQfA。
[6]截图来自视频:
https://www.bilibili.com/video/BV1VQSrBYE8L/?spm_id_from=333.788.recommend_more_video.-1&trackid=web_related_0.router-related-2206146-5nk2d.1765030581885.820
[7]截图来自视频:
https://www.bilibili.com/video/BV1MgtJzxEpD/?buvid=XYE0F26ED68F09BED0D0EC48AFAF804661815&from_spmid=search.search-result.0.0&is_story_h5=false&mid=9VRyqiF7Zvg%2B8JzY5H2LPg%3D%3D&p=1&plat_id=114&share_from=ugc&share_medium=android&share_plat=android&share_session_id=120893eb-1d80-40b7-80d2-615c587efbef&share_source=WEIXIN&share_tag=s_i&spmid=united.player-video-detail.0.0×tamp=1765032138&unique_k=af0nEyZ&up_id=26079128
[8]截图参见赵宏:《他们的“红字”》,载“天使望故乡”公众号2024年11月12日,https://mp.weixin.qq.com/s/fICGIzzYmjs06RuaTym2PA。
[9]同前注[1]
[10]截图参见锁链与世界:《对“封存记录”八条辩护意见的梳理与回应》,载“New Left Review”公众号2025年12月5日,
https://mp.weixin.qq.com/s/j59kudPLxUJEkmJrgG7nCQ。
[11]葛洪义:《法律的实践属性与旨趣》,载《法律·理性·实践:葛洪义法学文集》,华南理工大学出版社2025年版,第156、161页。
